Products
DisplayPort Products Database
Resources
DisplayPort Over USB-C
DisplayPort over USB-C Benefits
Automotive Extension
DisplayPort Presentations
DisplayPort YouTube
Get Connected
News & Events
Media Coverage
Press Releases
Events
FAQ
DisplayPort General FAQs
DisplayPort 2.1 FAQs
DisplayPort over USB-C FAQs
Display Stream Compression (DSC) FAQs
Ask DisplayPort
Search for:
Search
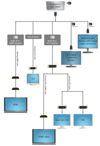
DisplayPort-Interoperability
DisplayPort-Interoperability